一、团队带头人

徐四六,男,非线性光学方向,博士,三级教授,博士生导师。中国光学会会员,湖北省孤立子学会常务副会长,tyc5997太阳集团院长。近年来一直从事非线性光学、光通信和量子光学的研究。教育部大学物理教指委师范类专业工作委员会委员,教育部高校光电信息科学与工程专业教指委协作委员,湖北省和咸宁市政府特殊津贴专家,咸宁市最美科技工作者,太阳集团首届“百人计划”获得者。
主持国家自科基金面上项目1项,指导年轻老师获得自然科学基金-理论物理专项3项;主持完成湖北省自然科学基金 3项,湖北省教育厅重点项目 3项,湖北省教育科学规划课题2项。获湖北省自然科学奖1项(排名第一)。以第一作者或通讯作者发表SCI论文80多篇(中科院I区7篇,II区28篇),470余篇次被Phys. Rev. A,Optics Express、J. Opt. Soc. Am. B、EPL、 Chaos, Solitons and Fractals、Applied Mathematics Letters、中国物理快报、物理学报、理论物理通讯、中国物理文摘”等引用;授权专利13项,是多个国内外权威期刊的特约审稿人,参编教材2部,参与翻译专著1部。
二、科研团队简介
光电信息基础研究团队,就非线性介质中光孤子信号的产生和调控、微纳结构中光与物质的相互作用以及介质中量子光学和量子信息等前沿课题开展了深入的研究。团队成员将围绕立项科技课题开展量子光学与量子信息、非线性光学、以及微纳光子学等基础领域的进一步研究。以项目为驱动,以技术兴趣和特长骤才协作,各项目小组采用项目负责人负责制。
近三年,团队师生共发表论文30余篇,权威期刊11篇;授权发明专利2项,实用新型专利12项;组织参加各类竞赛获省级以上奖项16项,承担各类科研项目26项,科研经费共170万元。
三、主要研究方向
本团队主要研究光电信息的产生、获取、转换、传播、存储等过程中的普遍规律及其应用。当前光电传感材料的研究已经进入纳米时代,超小尺寸和超微结构的光电器件中不可避免会产生非线性和量子效应,其光电传感的产生和传输机制较传统光电材料有显著的不同。将从更加广阔的视角、更加丰富的维度深入研究光电传感的产生机理、内在特性和潜在的应用价值。
1、量子光学与量子信息
研究的领域:(1)从理论上探讨和开发新型单光子源和纠缠光源。主要包括在可见光波段及光通信波段,使用更多的新型晶体,开发非线性效率更高、频域纯度更高的单光子源和纠缠光源,实施量子态的制备与操控。(2)其次开展基于单光子源和纠缠光源的应用。主要包括多光子Hong-Ou-Mandel 干涉,NOON 态干涉、纠缠转换、远程传态、量子光频梳、量子显微镜、弱值测量放大、光子轨道角动量、量子光的存储和检索、光力耦合系统等,进一步构建扩展性好、易于调控的可实现量子信息有效存储、处理和传输的信息网络物理系统。
2、非线性光学
研究的领域:(1)高维强非局域非线性介质和时空变化非线性介质中不同类型空间孤子的产生与传播;(2)PT 对称势调控三维晶格产生高维光孤子;(3)玻色-爱因斯坦凝聚体中的三维稳定的矢量孤子研究;(4)激光在多能级里德堡冷原子气体中诱导产生光孤子的研究。
3、微纳光子学
研究的领域:(1)纳米结构氮化镓基光电极制氢理论机制及调控;(2)纳米结构发光二极管关键技术的研究;(3)纳米结构硅、二氧化钛等半导体材料的功能研究;(4)纳米结构硅、金纳米网的柔性透明电极研究;(5)纳米结构聚合物、陶瓷的功能研究。
四、主要研究成果
1、科研项目

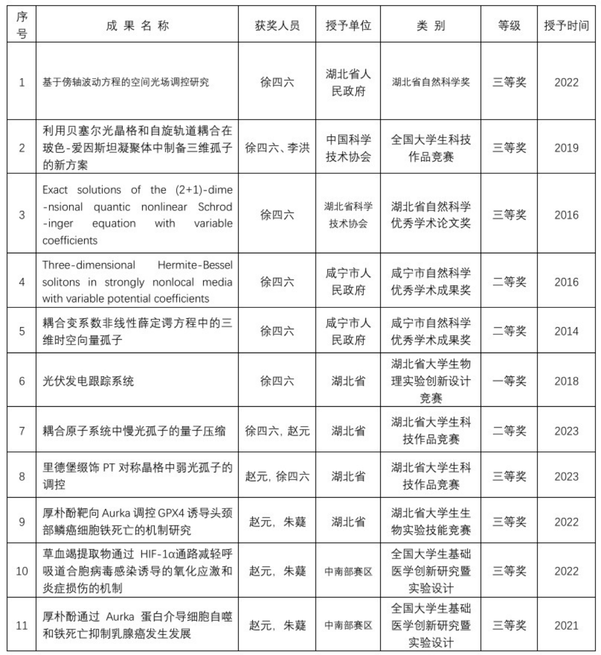
2、重要获奖

3、代表性科研论文
1)Si-Liu Xu, Qin Zhou, Dong Zhao, Milivoj R. Belić, Yuan Zhao, Spatiotemporal solitons in cold Rydberg atomic gases with Bessel optical lattices, Applied Mathematics Letters 2020, 104: 106230 (一区,IF=4.294).
2)Si-Liu Xu, Yun-Bin Lei, Jin-Ting Du, Yuan Zhao, Rui Hua, Jian-Hua Zeng, Three-dimensional quantum droplets in spin-orbit-coupled Bose-Einstein condensates, Chaos, Solitons and Fractals 2022, 164: 112665 (一区,IF=9.922).
3)Si-Liu Xu, Hong Li, Qin Zhou, Guo-Peng Zhou, Dong Zhao, Milivoj R. Belić, Jun-Rong He and Yuan Zhao, Parity-time symmetry light bullets in a cold Rydberg atomic gas, Optics Express 2020, 28: 16322 (二区,IF=3.833).
4)Si-Liu Xu, Tong Wu, Heng-Jie Hu, Jun-Rong He, Yuan Zhao, Zhuo Fan, Vortex solitons in Rydberg-excited Bose-Einstein condensates with rotating PT-symmetric azimuthal potentials, Chaos, Solitons and Fractals 2024, 184: 115043. (一区,IF=9.922).
5)Si-Liu Xu, Min Zhu, Jia-Xin Peng, Xi Fan, Qi-Hong Huang, Chun-Bo Hua, Yuan Zhao, Light bullets in a nonlocal Rydberg medium with PT-symmetric moiré optical lattices, Chaos, Solitons and Fractals 2023, 177: 114198. (一区,IF=9.922).
6)Bin-Bin Li, Yuan Zhao, Si-Liu Xu, Qin Zhou, Qi-Dong Fu, Fang-Wei Ye, Chun-Bo Hua, Mao-Wei Chen, Heng-Jie Hu, Qian-Qian Zhou, Zhang-Cai Qiu, Two-Dimensional Gap Solitons in Parity-Time Symmetry Moiré Optical Lattices with Rydberg–Rydberg Interaction, Chinese Physics Letters 2023, 40: 044201. (二区,IF=3.5).
7)Yuan Zhao, Yun-Bin Lei, Yu-Xi Xu, Yu-Xi Xu, Houria Triki, Anjan Biswas, Qin Zhou, Vector Spatiotemporal Solitons and Their Memory Features in Cold Rydberg Gases, Chinese Physics Letters 2022, 39: 034202. (二区,IF=3.5).
8)Kai-Yu Huang, Yuan Zhao, Si-Qing Wu, Si-Liu Xu, Milivoj R. Beli´c, Boris A. Malomed, Quantum squeezing of vector slow-light solitons in a coherent atomic system, Chaos, Solitons and Fractals 2022, 163: 112557. (一区,IF=9.922).
9)GAN-MING LI, AO LI, SHENG-JIE SU, YUAN ZHAO, KAI-YU HUANG, GUO-PENG ZHOU, LI XUE, SI-LIU XU, Vector spatiotemporal solitons in cold atomic gases with linear and nonlinear PT symmetric potentials, Optics Express 2021, 29: 14016 (二区,IF=3.833).
10)WU-XIONG XU, SHENG-JIE SU, BIN XU, YA-WEI GUO, SI-LIU XU, YUAN ZHAO, YONG-HONG HU, Two dimensional spacial soliton in atomic gases with PT-symmetry potential, Optics Express 2020, 23: 35297 (二区,IF=3.833).
11)Ya-Wei Guo, Si-Liu Xu, Jun-Rong He, Pan Deng, MilivojR.Beli´, Yuan Zhao, Transient optical response of cold Rydberg atoms with electromagnetically induced transparency, PHYSICAL REVIEW A 2020, 101: 023806 (二区,IF=2.6).
12)Shun-Fang Chen, Qi Guo, Si-Liu Xu, Milivoj R. Belić, Yuan Zhao, Dong Zhao, Jun-Rong He, Vortex solitons in Bose–Einstein condensates with spin–orbit coupling and Gaussian optical lattices, Applied Mathematics Letters 2019, 92: 15 (一区,IF=4.294).
13)Jia-Xi Cheng, Si-Liu Xu, Milivoj R. Beli´c, Hong Li, Yuan Zhao, Wen-Wu Deng, Yun-Zhou Sun, Multipole solitons in a cold atomic gas with a parity-time symmetric potential, Nonlinear Dynamics 2019, 95: 2325 (二区,IF=5.2).
14)Si-Liu Xu, Milivoj R. Belić, Guo-Peng Zhou, Jun-Rong He, Xue-Li, Vortex solitons in Bose–Einstein condensates with inhomogeneous attractive nonlinearities and a trapping potential, Applied Mathematics Letters 2018, 86: 173 (一区,IF=4.294).
15)Hong Li, Si-Liu Xu, Milivoj R. Beli´c, Jia-Xi Cheng, Three-dimensional solitons in Bose-Einstein condensates with spin-orbit coupling and Bessel optical lattices, PHYSICAL REVIEW A 2018, 98: 033827 (二区,IF=2.6).
16)Si-Liu Xu, Li Xue, Milivoj R. Beli´c, Jun-Rong He, Spatiotemporal soliton clusters in strongly nonlocal media with variable potential coefficients, Nonlinear Dynamics 2017, 87: 827 (二区,IF=5.2).
17)SI-LIU XU, GUO-PENG ZHAO, MILIVOJ R. BELIĆ, JUN-RONG HE, LI XUE, Light bullets in coupled nonlinear Schrödinger equations with variable coefficients and a trapping potential, Optics Express 2017, 8: 9094 (二区,IF=3.833).
18)Si-Liu Xu, Jia-Xi Cheng, Milivoj R. Belić, Zheng-Long Hu, Yuan Zhao, Dynamics of nonlinear waves in two-dimensional cubic-quintic nonlinear Schrödinger equation with spatially modulated nonlinearities and potentials, Optics Express 2016, 9: 259047 (二区,IF=3.833).
19)Si-Liu Xu, Nikola Petrovi´, Milivoj R. Beli´, WenwuDeng, Exact solutions for the quintic nonlinear Schrödinger equation with time and space, Nonlinear Dynamics 2016, 84: 251 (二区,IF=5.2).
20)Si-Liu Xu, Nikola Petrovi´c, Milivoj R. Beli´c, Zheng-Long Hu, Light bullet supported by parity-time symmetric potential with power-law nonlinearity, Nonlinear Dynamics 2016, 84: 1877 (二区,IF=5.2).
21)Si-Liu Xu, Nikola Petrovi´c, Milivoj R. Beli´c, Exact solutions of the (2+1)-dimensional quintic nonlinear Schrödinger equation with variable coefficients, Nonlinear Dynamics 2015, 44: 172 (二区,IF=5.2).
4、授权专利
1)徐四六,王可畏,薛丽. 一种产生弱光低速稳定光孤子的方法,发明专利,专利号:ZL2020 1 1411546.8.
2)王可畏,徐四六,何俊荣,阮诗森,邓文武. 一种低微博功率微型CPT原子钟光源产生装置及方法,发明专利,专利号:ZL 2021 1 0300706. X.
3)叶福丽,史贵连,赵元. 一种释药型胶囊式消化道内窥镜装置,实用新型专利,专利号:ZL 2020 2 0996579.2.
4)杨婷婷,贺斌,邓文武,徐四六,王可畏,何俊荣. 一种基于单片机的智能婴儿护理床的电路结构,实用新型专利,专利号:ZL 2021 2 1437621.8.
5)王可畏,徐四六,何俊荣,阮诗森,邓文武. 一种低微波功率微型CPT原子钟产生装置,实用新型专利,专利号:ZL 2021 2 0519839.X.
6)徐四六,金绪进. 一种垃圾桶上垃圾袋扎口驱动技术,实用新型专利,专利号:ZL 2020 2 2456953.2.
7)徐四六,金绪进. 一种能够通过扎口以遮掩桶内垃圾的垃圾桶,实用新型专利,专利号:ZL 2020 2 2456955.1.
8)何俊荣,王可畏,徐四六,刘建霞,李东京. 一种提高VCSEL微波调制效率的装置,实用新型专利,专利号:ZL 2020 2 3168975.5.
9)朱奥琪,刘嘉城,徐四六,薛丽,阮诗森,邓文武,王可畏. 一种基于NFR的智能无线光功率计,实用新型专利,专利号:ZL 2020 2207616. X.
10)王可畏,何俊荣,徐四六. 一种光、电缆敷设转向装置,实用新型专利,专利号:ZL 2020 2 0937529. 7.
11)张宏昌,朱奥琪,徐四六,阮诗森,邓文武. 感知平行光或点光源位置的感光器件,实用新型专利,专利号:ZL 2018 2 2155067.9.
12)盛毕宁,徐四六,阮诗森,邓文武. 一种智能照明灭蚊两用草坪灯,专利号:ZL 2018 2 2155069.8.
13)吴超,魏明鑫,吴奎,徐四六. 一种遥控吸尘机器人,实用新型专利,专利号:ZL 2017 2 0671145.3.
14)吴超,赵宏宇,吴浩,魏明鑫,虞凌云,徐四六,阮诗森,薛丽,刘建霞. 一种手机动态验证电子锁,实用新型专利,专利号:ZL 2017 2 0158556.2 .